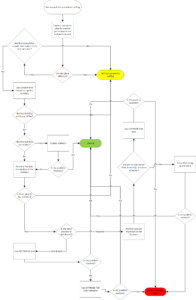
Lots of people are confused by how to deal with bad parameter sniffing when it occurs. In an effort to help with this, I’m going to try to make a decision flow chart to walk you through the process. This is a rough, quite rough, first draft.
I would love to hear any input. For this draft, I won’t address the things I think I’ve left out. I want to see what you think of the decision flow and what you think might need to be included. Click on it to embiggen.
Thanks to the attendees at my SQLSaturday Louisville pre-con for the great questions and the inspiration to get this done.
Thank you in advance for any and all feedback.
The post Bad Parameter Sniffing Decision Flow Chart appeared first on Grant Fritchey.
